115年寒假高壓用電設備停電檢驗日公告(修正版)
Notice of High-Voltage Power Outage (2026, Revised)
說明
Explanation |
- 有關本校「115年寒假高壓用電設備停電檢驗日公告版」(修正版)業於114年12月31日以興總字第1140403469號函知各大樓管理委員會及本校一、二級單位知悉在案。
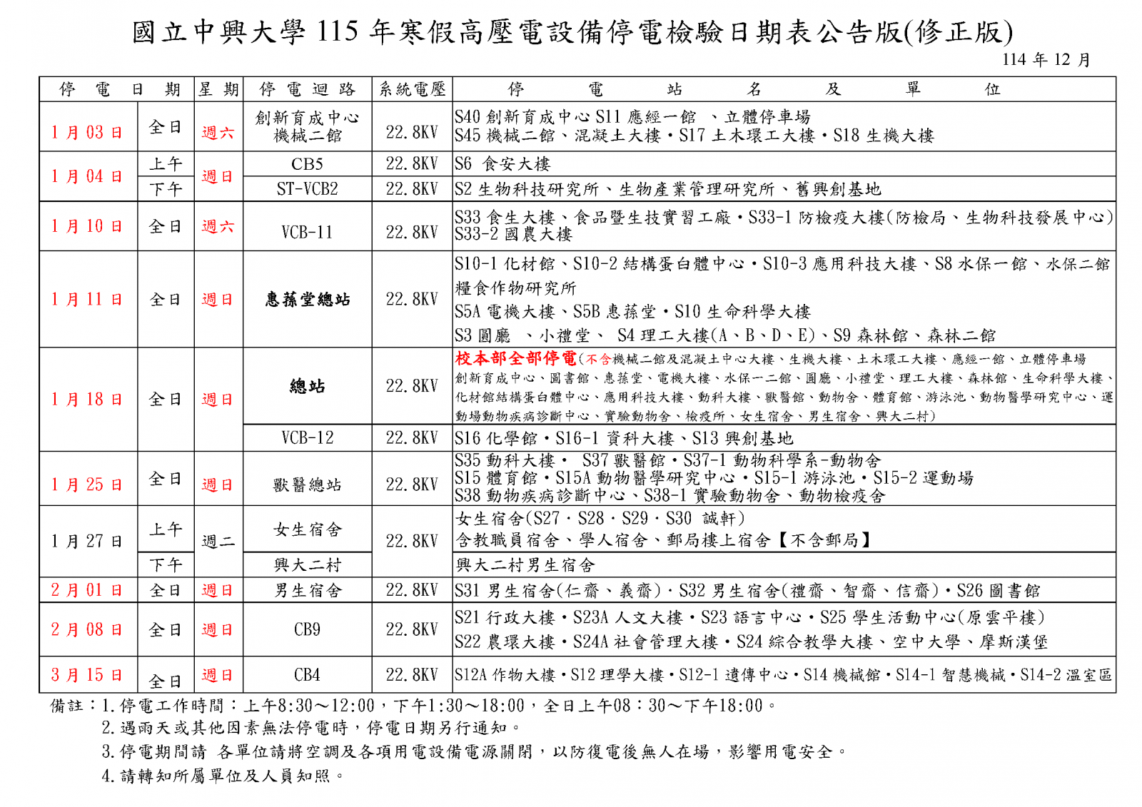
- 停電日期及時間詳如【國立中興大學115年寒假各高壓用電設備停電檢驗日期表】。
- 停電期間請各單位將空調及各項用電設備電源關閉,以防復電後無人在場,影響用電安全,如遇雨天或其他因性無法停電時,停電日期另行通知。
- 請轉知所屬單位及人員知照,於停電期間相關會場及教室勿外借。
- The " Revised Schedule for High-Voltage Power Outage Inspection During the 2026 Winter Break " was notified to building management committees and relevant first- and second-level units via Letter No. 1140403469 on December 31, 114.
- Details of the shutdown schedule are in the " National Chung Hsing University 115th Winter Vacation High Voltage Equipment Power Shutdown Inspection Schedule."
- Please turn off air conditioning and electrical equipment during the shutdown to ensure safety. If weather or other factors affect the shutdown, a new date will be announced.
- Kindly inform relevant units and personnel, and ensure no borrowing of venues or classrooms during the shutdown.
|
單位
Office |
總務處營繕組
Construction and Maintenance Division, Office of General Affairs |
連絡電話
Contact Us |
04-22840276-279 |
%E2%80%BB_%E9%A0%81%E9%9D%A2_2.png)

%E2%80%BB_%E9%A0%81%E9%9D%A2_4.png)